Friday, February 12, 2016

Power Supply Usage

Pictures of Power Supply Usage

SKYRC IMAX B6 Multifunction Charger : Overview And Basic ...
SKYRC IMAX B6 Multifunction Charger : Overview and Basic Usage EVERYTHING cpo. Subscribe Subscribed Unsubscribe. Loading * Circuit power: Max.charge power 50W / Max.discharge power 5W * Charge Current Range: ... View Video

Photos of Power Supply Usage

LED Power Supplies - Flexfire LEDs
UltraBrightTM Power Supplies Output Input Length Watts Amps Voltage Brand Model DC AC Dimmable 1-4 ft 20 1.6 12 V 120 V Zurik ZRK-20-12VDC 5-8 ft 40 3.3 12 V 120 V Zurik ZRK-40-12VDC ... Read Document

Images of Power Supply Usage

Table Of Contents - PacifiCorp
PacifiCorp/Pacific Power . 825 NE Multnomah – Suite PacifiCorp also is adding solar generation to its power supply mix, the strongest proposal, most thorough marketing plan, and best value to Pacific Power and its customers. Pacific Power’s Usage and Habitat option programs are ... View Full Source

Photos of Power Supply Usage

RV Inverters 101 (As Seen On RVTV) By: Mark J. Polk
RV Inverters 101 (As seen on RVTV) by: Mark J. Polk If you own an RV, or have been around converters job is to reduce 120 volts AC down to 12 volt DC to supply power to all of the 12 volt appliances and accessories in the RV. If you weren’t plugged into an ... View This Document

Computer Power Supply Wattage Ratings - About.com Tech
Introduction. Pretty much every power supply on the market for a desktop PC computer is advertised solely on its wattage. Unfortunately, this is a simplistic view of a very complex issue. ... Read Article

Power Supply Usage Images

Thermaltake PurePower 430-Watt Power Supply Manual
Thermaltake TR2-430W Power Supply TR2-430W power Supply W0069-70 TR2-430W Manual A05112801 170 X 140 mm. 2.1 Usage illustration W0069-70 TR2-430W Manual A05112801 170 X 140 mm. User's manual >> 03 User's manual >> 08 Thermaltake TR2 Power Supply Th er ma lta ke TR2 Power Supply ... Fetch Full Source

Power Supply Usage Photos

The Energy Guide - Central Maine Power
The Energy Guide. Table of Contents One Bill, Two Companies Your electricity usage Messages about your Standard Offer electricity supply Central Maine Power provides billing services for your electricity supplier. ... Document Retrieval

Power Supply Usage Images

Basic RV Electricity By: Mark J. Polk
Electrical source it will supply power throughout your RV. You must have a 120 Volt AC power source if you are going to use the microwave, roof air conditioner, the refrigerator in the electric mode and the 120 Volt electrical outlets. ... Return Doc

Power Supply Usage Pictures

Chapter 5 ENERGY: SUPPLY AND DEMAND
78 CHAPTER 5 This book is about much more than the (im)balance between gasoline demand and oil supply illustrated on the previous page. But our awareness of general issues of energy ... Fetch Here

Power Supply Usage

VAMPIRE POWER - Office Of The Ohio Consumers' Counsel
Q. Which appliances waste the most vampire power? A. whether it is appropriate to unplug Consumers have different usage habits and their homes vary in ... Read Here

What Is A Power Supply Voltage Switch? - About.com Tech
Some power supplies do not have a manual power supply voltage switch. These power supplies automatically detect the input voltage and set it themselves. ... Read Article

Images of Power Supply Usage

Namibia’s Electricity Supply - VO Consulting
1 Namibia’s Electricity Supply By Dr Detlof von Oertzen1 1.1 Introduction Namibia’s economy depends on the reliable, accessible and affordable supply of electricity. ... Access Content

Power Supply Usage Images

Motherboard Power Consumption - Intel
Motherboard Power Consumption Low quality power supply environments characterize most rural communities - A fact that considerably hampers PC operation in such geographies. from the power supply unit of the Intel-powered Community PC. ... View Document

Pictures of Power Supply Usage

Universal Serial Bus Usage Tables For HID Power Devices
Usage Names A Simple Power Supply USB Power Supply A Rackmount Receptacle Strip A Simple UPS A More Complex UPS BatterySystem R R R Universal Serial Bus Usage Tables for HID Power Devices Release 1.0 November 1, 1997 65 Usage Index A ... Retrieve Full Source

Images of Power Supply Usage

Cisco 4000 Series Integrated Services Router Family Ordering ...
Cisco 4000 Series Integrated Services Router Family (Cisco 4400 and 4300 Series Routers) Ordering Guide July 2016 Ordering Guide You can order Cisco 4000 Series ISR platforms with dual power supplies that may be configured for power-supply ... Fetch This Document

Photos of Power Supply Usage

Electricity Sector In New Zealand - Wikipedia, The Free ...
The electricity sector in New Zealand uses mainly renewable energy sources such as hydropower, geothermal power and increasingly wind energy. 75% of energy for electricity generation is from renewable sources, making New Zealand one of the lowest carbon dioxide emitting countries in terms of ... Read Article

Power Supply Usage Photos

Renewable Energy In Iceland - Wikipedia, The Free Encyclopedia
About 85 percent of total primary energy supply in Iceland is derived from domestically with about 75 percent coming from hydropower and 25 percent from geothermal power. There are several educational institutions that offering education in Renewable Energy in Iceland on ... Read Article

Pictures of Power Supply Usage

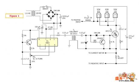
A. Use Of Current Limited power supply (Topward TPS-4000)
A. Use of current limited power supply (Topward TPS-4000) A current limited power supply (PS) allows the user to set the maximum output current. ... Fetch Doc

Power Supply Usage Photos

Power A PC Fan Using Plug-In Transformer - How To - YouTube
Power any PC fan from a mains electricity socket in your house. This method is much cheaper than buying an expensive mains voltage fan, and much more flexible. Allowing you to choose exactly the right fan for your needs ... View Video

Power Supply Usage Images

Determining Electric Motor Load And Efficiency
2 Figure 2 Motor Power Factor (as a Function of % Full-Load Amperage) Overloaded motors can overheat and lose efficiency. Many motors are designed with a service factor that ... Fetch This Document

Power Supply Usage Pictures

Engineering Advisory 48152 - Polycom Support
Engineering Advisory 48152 Power Consumption and Management on Polycom® Phones Power Management Why Power Management is needed The phone draws power from the switch/power adapter to power itself and peripherals attached to it. ... Fetch Content

Power Supply Usage Images

Global Smart Factory Solution Industry
LONDON, May 26, 2016 /PRNewswire/ -- This report analyzes the worldwide markets for Smart Factory Solutions in terms of spending on implementation in US$ Million. The Global market is further analyzed by the following Types: Control Equipment & Software, Reporting & Analysis ... Read News

Power Supply Usage Pictures

Electricity Sector In Sri Lanka - Wikipedia, The Free ...
Electricity sector in Sri Lanka Charts showing the available grid capacity Thermal power stations in Sri Lanka now roughly match the installed hydroelectric generation capacity, Entities exempted for electricity-usage charges ... Read Article

Power Supply Usage Images

Power Factor Correction: Changing Your power Needs - APC
Power Factor Correction: Changing your power needs Written by: Heidi Nye, Robert Benedetti Facilities Marketing Group, Long Beach, California ... Retrieve Document

Pictures of Power Supply Usage

ENERGY STAR Servers Power And Performance Datasheet
Redundant Power Supply Capable? Range of Total Estimated Energy Usage ** (kWh/year) Link to Detailed Power Calculator (if available) ENERGY STAR Power and Performance Data Sheet Yes, +/- 10% above 200W and +/-30W at or below 200W ... Access Document

Power Supply Usage

How Much Land Will PV Need To supply Our Electricity?
We could supply every kilowatt-hour of our nation’s current electricity requirements simply by applying PV to 7% of this area—on roofs, Tucson Electric Power, 2003. E. Hughes, Greenhouse Gas Reduction with Renew-ables. EPRI, TR-113785, 2000. ... Visit Document

No comments:

Post a Comment